本系logo
  • 總務長辦公室
  • 採購暨資產管理組
  • 營繕組
  • 出納組
  • 事務組
  • 東海大學首頁
  • 總務處首頁
  • English
  • 網站地圖
  • 登入
  • 繁體中文 English 簡體中文
  • 總務長辦公室
  • 採購暨資產管理組
  • 營繕組
  • 出納組
  • 事務組
  • 東海大學首頁
  • 總務處首頁
  • English
  • 網站地圖
  • 登入
  • 資產組(保管組)已與採購組合併為採購暨資產管理組,請點我連結到新站址(https://ppms.thu.edu.tw),本站不再更新。(114.10.14)
  • 繁體中文 English 簡體中文
  1. 首頁
  2. 公告事項
  3. 本校「校友會館」單房間宿舍申請配借相關....
公告事項(全)
財產管理
教職員宿舍管理
學位服管理
法令宣導及修訂
招商場地營運

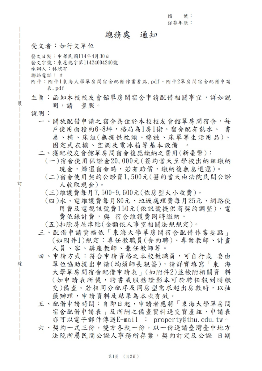
本校「校友會館」單房間宿舍申請配借相關事宜

  • 日期 : 2025-04-30
  • 分類 :
  • 點閱 : 580

最新收費標準114.05.12已調整(降價),請參考相關連結五,各型(坪數)房間數量有限,請儘早與承辦人聯絡(分機25501)。

  • : https://property.thu.edu.tw/upload/property/downloads_upload/39_東海大學單房間宿舍配借作業要點.pdf
  • : https://property.thu.edu.tw/upload/property/downloads_upload/38_東海大學單房間宿舍維護費收費標準.pdf
  • : https://property.thu.edu.tw/upload/property/downloads_upload/1737634094-校友會館生活公約.pdf
  • : https://property.thu.edu.tw/upload/property/downloads2_upload/63_校友會館單房間宿舍配借申請表.pdf
  • : https://property.thu.edu.tw/web/news/detail.php?cid=1&id=83

  • 下一則本校「單房間宿舍配借作業要點」及「單房間宿舍維護費收費標準」114.01.08....

  • 上一則教職員宿舍區垃圾、資源及樹枝落葉回收集中站通知

回列表

場地租借(推廣部)

環境保護暨職業安全衛生中心

環境教育資源中心

各場地查詢

東海大學法規查詢系統

東海大學活動報名系統

全國法規查詢系統

東海大學行事曆

東海大學各單位聯絡簿

助學勞作資訊系統

本系qrcool

總機:04-23590121 
分機:25601~5(採購);25500~6(資產)
專線:04-23590212(資產)
電郵:ppms@thu.edu.tw
地址:407224
臺中市西屯區臺灣大道四段1727號

2026 © All Rights Reserved.